買對一檔ETF,讓全世界一流企業家為你幹活,
時間累積愈久,幫你賺到的財富愈多!
曾榮獲全美大型基金績效第一名的基金操盤手闕又上,
打破投資要尋找最佳買點的迷思,教你遇股災獲利的方法,
就算是完全沒經驗、害怕賠錢的小資族,
也能靠投資打造賺錢分身,不用擔心養不起未來。
投資賺錢不需要太複雜,簡單的方法重複做,就能累積令人羡慕的財富。阿甘投資法幫你解決投資路上的兩大難題:買什麼才能賺?何時進場才是最完美時機?只要有耐心的不間斷買進,長期累積下來就能賺取超額報酬,學會用小錢穩穩賺的致富方法。
★ 買進美國標普500的ETF,連續17年累計績效打敗巴菲特。
★ 利用景氣對策訊號做判斷,是0050賺價差的最簡單方法。
★ 「全程參與」的獲利模式,不用擔心買在高點、賣在低點。
★ 讓你克服貪、怕兩大敵人,用平常心面對股市震盪,財富伴隨股災而來。
本書重點
這本書不但能幫助你存到人生第一桶金300萬元,而且讓你有機會比別人更早走向財務自由。
◎ 銀行定存是假安全
銀行定存看似安全,10年後會不敵通貨膨脹造成的購買力下降風險,讓你陷入財務危機。
◎ 第一桶金是財富起點
有了第一桶金才能建立賺錢分身,不用靠薪資收入在財務自由的路上單打獨鬥。
◎ 把握人生20年黃金期
愈接近退休年齡,愈難接受股市波動,因此在可以承受風險時,別選擇過度保守的投資。
◎ 長期投資股市最賺
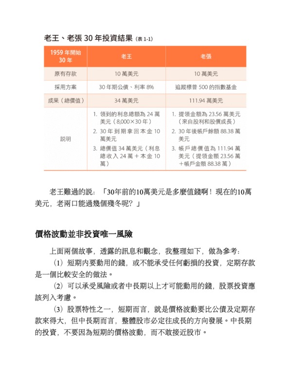
了解鐘擺理論,就會知道股市雖有不理性的時候,但拉長時間,很難有一項投資工具的報酬超越股票。
◎ 學會危機處理方法
調整投資比率,遇到股災時,同樣的投資金額可以多出25.5萬美元獲利。
◎ 用資產配置保退休金安全
無法承受股市的劇烈波動,可採用「股債共舞」的方法降低投資風險,尤其退休前5年,更要注重資產安全。











评价
目前还没有评价